奖励丰厚,第四届“汇鸿杯”创新设计大赛作品征集

一、大赛背景
江苏汇鸿国际集团股份有限公司是江苏省第一家整体上市的省属大型企业集团(600981.SH),中国企业500强和进出口百强企业。秉持“汇贤睦友,鸿业远图”的核心价值观,汇鸿集团聚焦供应链运营、环保产业、投资与金融三大主业,加快提档升级,加速提质增效,强化创新设计驱动,突出品牌战略引领,全力推进跨越式转型和高质量发展,努力建设成为现代供应链领先企业。
2016年以来,汇鸿集团联合江苏省工业设计协会成功举办了三届“汇鸿杯”创新设计大赛。面向境内外工业设计企业、机构、专业院校师生以及对工业设计有兴趣的社会各界人士,广泛征集创新设计作品,并利用集团的生产和贸易资源优势,努力推动设计作品的落地转化。前三届大赛有10余件作品与集团各子公司签署合作开发协议,多件入围作品实现落地转化,获得了国外客户的订单,为企业转型发展注入新生动力。
今年,为扩大赛事影响力,增强赛事联动溢出效应,在汇鸿集团、江苏省工业设计协会两家主办单位的基础上,进一步联合江苏省工艺美术行业协会,共同举办第四届“汇鸿杯”创新设计大赛。此次大赛,将围绕供应链运营板块,打造新业态、增强新赋能、形成新格局,诚邀境内外设计师参赛,为打造民族自主品牌,提升外贸行业竞争力贡献智慧和力量!
2019年,“汇鸿杯”创新设计大赛再启程,我们诚邀您一起智赢未来!
二、大赛主题
新业态 • 新赋能 • 新格局
三、组织机构
主办单位:
江苏省工艺美术行业协会
江苏省工业设计协会
江苏汇鸿国际集团股份有限公司
承办单位:
江苏汇鸿国际集团会展股份有限公司
四、参赛对象
境内外工业设计企业、机构,专业院校师生以及对工业设计有兴趣的社会各界人士,均可以企业、机构、团体或个人名义报名提交作品参赛。
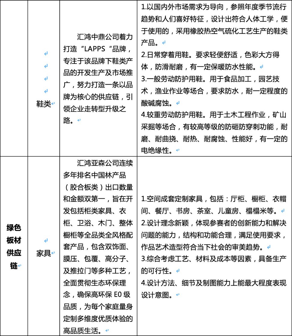
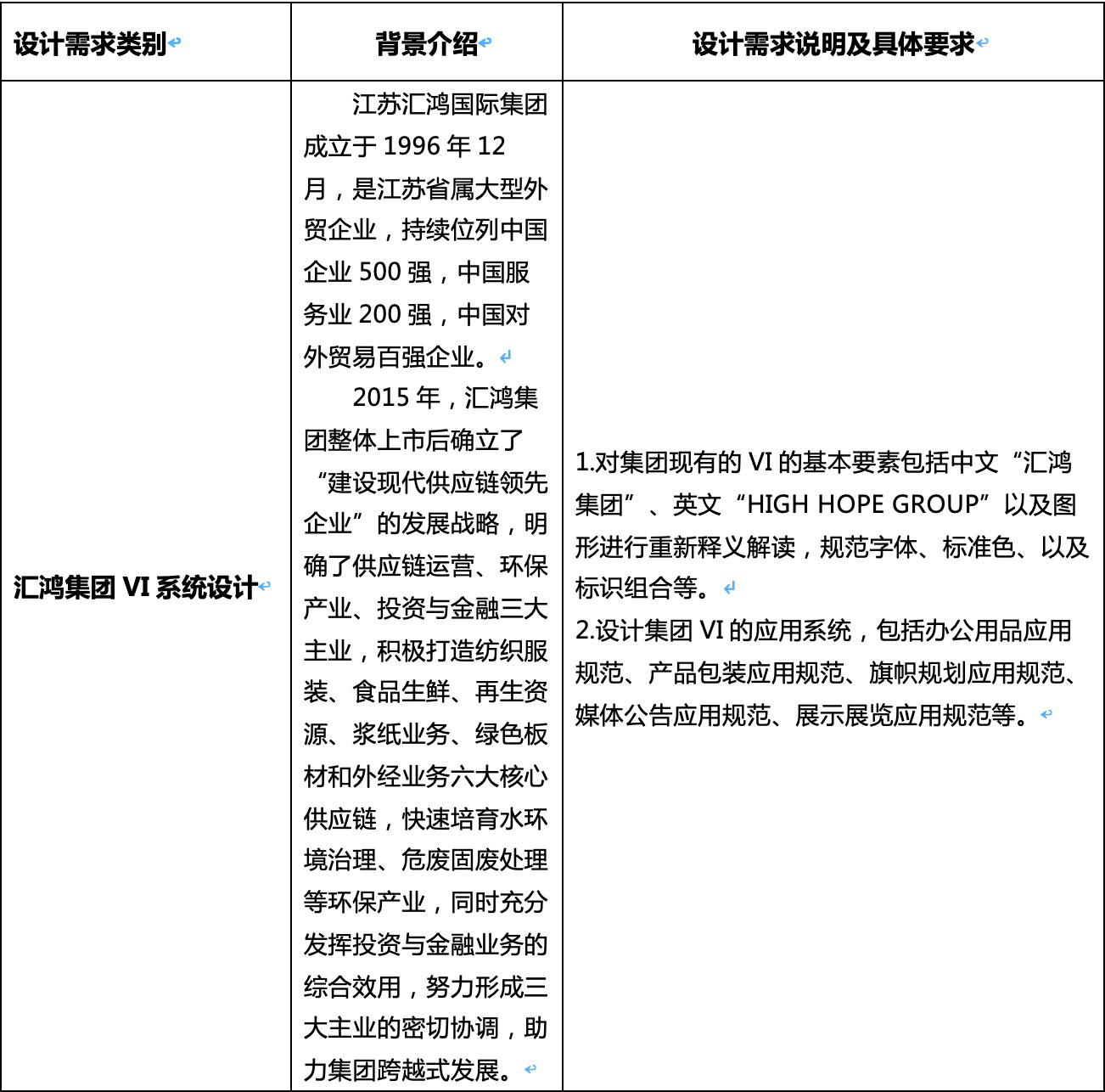
五、参赛作品范围




六、参赛方式
2019年11月10日前,参赛者登录大赛官方网站http://design.highhope.com进行注册登记,并上传参赛作品,作品要求如下:
提交尺寸为A3(297mm×420mm)竖式版面1张,格式模板可登录大赛官网下载。内容包括作品名称、整体效果图、局部效果图、外观尺寸图、设计说明及作品介绍,版面文件格式为JPG,分辨率为300dpi。竖式版面内容应包括“汇鸿杯”创新设计大赛的标题,但不得出现参赛企业名称及LOGO、参赛者所在单位、姓名(包括英文或拼音缩写)或与参赛者身份有关的任何图标、图形。
经江苏省工艺美术行业协会推荐,报名参加2019江苏省艺术设计大赛的相关作品可以参与第四届“汇鸿杯”创新设计大赛评选。
七、奖项设置与评选流程
(一)奖项设置
奖项
奖励
备注
设计奖
金奖2名
奖金各20000元+奖杯
+证书
大赛设金奖2名,银奖8名,铜奖12名;根据投稿作品质量、数量等因素确定优秀奖名额。
银奖8名
奖金各10000元+奖杯
+证书
铜奖12名
奖金各4000元+奖杯
+证书
优秀奖若干名
奖金1000元+证书
组织奖6名
奖金各5000元+奖杯+证书
根据大赛组织水平、参赛人数、选送作品质量在高校、机构、企业中评选
(二)评比流程
分两个阶段,第一阶段入围初评;第二阶段大赛终评。
1.入围初评
汇鸿集团成立评审小组,根据参赛者网上提交的参赛作品设计稿阐述的设计原理、设计思路与方法进行综合考评,投票确定本次大赛入围作品。
2.大赛终评
大赛组委会在汇鸿集团、专业设计机构、高校等单位选取评审人员,成立终评专家委员会,在入围参赛作品中投票评选出特别奖、金奖、银奖、铜奖、优秀奖,根据组织参赛情况评选出组织奖。
八、成果推广
(一)大赛组委会将通过媒体宣传、成果推广等多种方式,对获奖参赛作品以及参赛者进行宣传推广。其他任何单位和个人不得将本次大赛获奖产品的设计方案进行宣传、出版、展示等,否则组委会有追究法律责任的权利。
(二)大赛组委会有权在经营范围内使用获奖作品,并优先将获奖作品进行产业转化和商业推广。
(三)符合录用条件的获奖参赛者可赢得优先在汇鸿集团就业的机会。
(四)大赛奖项属省(部)级专业奖项,评比结果将被视为专业技术业绩成果,可以推荐参与专业职称评定。
九、赛程安排
(一)6月底前,发布赛事方案;
(二)11月10日前,参赛作品征集截止;
(三)11月25日前,入围初评工作完成,入围名单公示;
(四)11月30日前,大赛终评工作完成,获奖名单公示;
(五)12月31日前,进行颁奖、签约、展示等活动。
十、参赛备注
(一)为保证奖项质量,组委会保留对部分奖项空缺或减少的权利。
(二)参赛作品应为依据本次大赛参赛要求创作的原创作品,不侵犯他人知识产权。因参赛作品相关的知识产权侵权行为所引起的法律责任由参赛者自负。
(三)根据省级知识产权管理部门审查意见,涉嫌知识产权侵权或者知识产权权属不明的作品,一律取消参与终评的资格。
(四)大赛组委会对本赛事各项规定享有最终解释权。
十一、参赛请登录大赛官网 design.highhope.com
深圳•南山
收藏